Webpack Plugins
Webpack Plugins是基于tapable实现的,Plugin机制也是Webpack流程中最核心的机制,通过Plugin可以直接参与和影响Webpack流程。
简单来介绍Plugin机制的话:Webpack在编译阶段会为各个编译对象初始化不同的Hook,并且传入了相关的上下文信息,所以开发者通过这些Hook,就可以在编译阶段注入逻辑,影响到整个编译流程,从而实现某些自定义行为。
Plugin结构
常用对象
之前说Webpack在编译阶段为各个编译对象初始化了很多Hook,那么具体是哪些对象呢。大致有以下几种:
- compiler
- compilation
- ContextModuleFactory
- JavascriptParser
- NormalModuleFactory
compiler对象
该对象在整个Webpack流程中是唯一的,在首次启动Webpack时被创建。
该对象中保存着完整的Webpack配置(用户以及默认),所以可以在该对象上访问一些配置信息,比如loader、plugin等配置信息。
另外该对象是一个Class类,所以不仅有属性,还有方法。
NOTE
幸运的是,通过TS可以在使用时再去查找其上到底有哪些东西
常用属性、方法:
compiler.options:访问完整的webpack配置compiler.inputFileSystem\outputFileSystem:是两个对象,其中分别挂载了获取文件相关的API、输出文件相关的API。可以简单理解为Node中fs模块的拓展。NOTE
通过这两个对象,可以保证输入输出行为和webpack同步。
compiler.hooks该对象上挂载了大量的Hook,使用这些Hook可以在compiler阶段注入不同的逻辑。NOTE
完整的hook列表看官网文档
compilation对象
该对象在每一次webpack构建时都会创建,可以通过该对象访问所有模板及其依赖信息。
在compilation中对构建依赖图中的所有模块进行编译,即编译阶段。大致有这几个过程:load -> seal -> optimize -> chunk -> hash -> restore。
在该对象上可以操作本次编译时的模块、编译后的资源、变化的文件等等。
常用属性/方法:
modules:通过loader转化之后的文件模块,包含文件的所有信息chunks:多个module组合成一个chunk。assets:该对象上保存本次打包生产所有文件的结果hooks:在compilation编译阶段挂载的一些Hook
ContextModuleFactory
该对象在编译阶段被创建,为了处理require.context解析文件目录的。并不常用。
具体可以看官网文档
NormalModuleFactory
该对象在编译阶段被创建,compiler对象中通过该对象来生成各类模块module。简单来说就是模块工厂,通过该工厂可以创建出各种module。
该对象上的hook可以控制webpack对各模块的解析处理。
具体可以看官网文档
JavascriptParser
从名字可以看出,该对象是解析module时被创建的。通过该对象上的hook可以控制解析生成AST节点的相关流程
具体可以看官网文档
基本结构
Webpack中Plugin是基于tapable的,所以基本结构如下:
class DemoPlugin {
apply(compiler) {
compiler.hooks.done.tap('Demo Plugin', () => {
console.log('just a demo')
})
}
}
module.exports = DemoPlugin是一个构造函数,或者是class
原型对象上必须有一个apply方法。这是webpack规定的,在创建compiler对象时会调用插件实例的apply方法,并且传入compiler对象作为参数。
通过指定一个绑定在compiler对象上的hook,比如上面的
compiler.hooks.done通过
tap\tapAsync\tapPromise来注册具体的回调,在回调中是自己的逻辑。
一个简单的Plugin
如果认真看完就知道,整个Webpack流程中的Hook是非常之多的。想要写出一个Plugin,最起码需要对Webpack的流程有一个大概了解。
比如我想写一个Plugin,目标是在每个JS文件开头注入一些注释,用来识别作者身份,那么需要怎么做。
因为只需要操作编译后的文件,所以时机应该在assets资源被写入磁盘之前操作。然后查询官方文档可知,相关Hook如下:
compiler.hooks.compilation:进入编译阶段触发compilation.hooks.processAssets:处理assets资源时触发- assets格式:
{ [pathname: string]: Record<string, Source> } - source上有一个source方法,调用该方法可以拿到对应的文件资源(即文件内容)。
- assets格式:
NOTE
现在AI时代,可以使用AI结合官网来开发,会减少很多步骤和认知负担。
// AddOwnerCommentPlugin.js
const { Compilation, sources } = require('webpack')
class AddOwnerCommentPlugin {
constructor({ author }) {
this.author = author
}
apply(compiler) {
compiler.hooks.compilation.tap('AddOwnerCommentPlugin', (compilation) => {
compilation.hooks.processAssets.tap({
name: 'AddOwnerCommentPlugin',
stage: Compilation.PROCESS_ASSETS_STAGE_ADDITIONS,
},
(assets) => {
Object.entries(assets).forEach(([pathname, source]) => {
if(!pathname.includes('node_modules') && pathname.endsWith('.js')) {
const comment = `/* \n Author: ${this.author}\n Date: ${new Date()} */\n`;
const newContent = comment + source.source();
compilation.updateAsset(
pathname,
new sources.RawSource(newContent)
);
}
})
})
})
}
}
module.exports = AddOwnerCommentPlugin然后在webpack配置中添加该plugin:
// webpack.config.js
{
// ...ignore other config
plugins: [
new AddOwnerCommentPlugin({ author: 'xx' })
]
}然后执行打包命令开始打包,编译后的文件,开头就会加上信息注释。
注意
编写自定义插件最重要的就是要搞清楚在webpack什么时机执行。
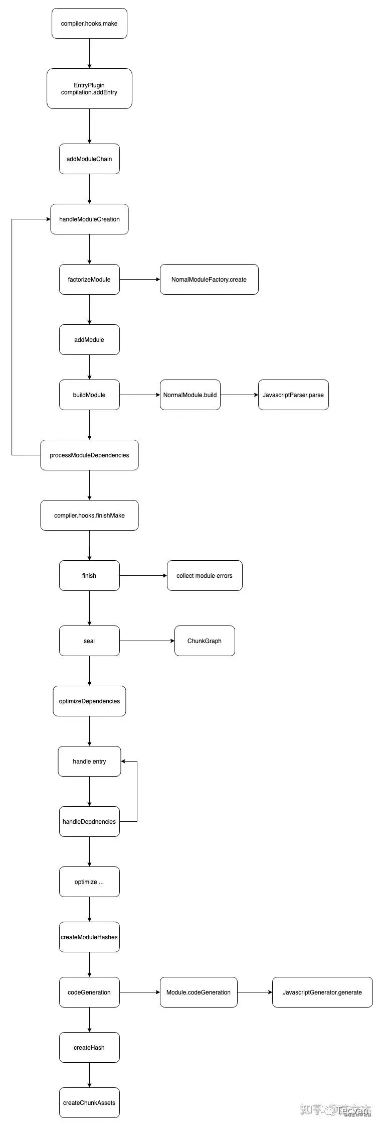
hook的触发如下:
来自这位老师的博客
compiler中的hook执行顺序如下:

compilation的执行顺序如下:
